

Quantitative method

| Model | Part Number |
|---|---|
| AMO-III DS-1 | 285301 |
| AMO-III DS-1-3 | 285303 |
| AMO-III DS-2 | 285302 |
| AMO-III DS-2-3 | 285304 |
低粘度Specifications
| Model | Part Number | Voltage | Tank | Operating viscosity range | |
|---|---|---|---|---|---|
| 1 | AMO-IIIDSL-1 | 285331 | 100V | 1.8ℓ | 10 ~ 800mm2/S |
| 2 | AMO-IIIDSL-2 | 285332 | 200V | 1.8ℓ | 10 ~ 800mm2/S |
| 3 | AMO-IIIDSL-2 | 285333 | 100V | 3ℓ | 10 ~ 800mm2/S |
| 4 | AMO-IIIDSL-2 | 285334 | 200V | 3ℓ | 10 ~ 800mm2/S |
● Do not remove the oil strainer. It may cause contamination.
● Replace or clean the suction filter once a year.
● Since the viscosity changes depending on the oil temperature in summer and winter, be careful to use it within the Operating viscosity range. Please see the viscosity table.
● Do not use special additive oil, water-soluble oil or solvent.
● Regularly inspect the oil in use for contamination, etc. If any are found, immediately flush the tank and replace it with new oil.
● Please be careful about mistakes such as Voltage.
● Do not overtighten the outlet fitting. Please refer to the tightening torque chart.
● Low viscosity Specifications are also available, so please contact our Global Center.
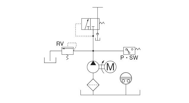
| Pump | Discharge Volume | 150mℓ/min(50Hz) 180mℓ/min(60Hz) | |
| Discharge Pressure | 2.0MPa(safety valve set pressure) | ||
| Motor | Voltage / Current | AC100Vφ1/0.83A | |
| AC200Vφ1/0.41A(50Hz) | |||
| AC100Vφ1/0.64A | |||
| AC200Vφ1/0.33A(60Hz) | |||
| Output | 20W(50Hz/60Hz)Capacitor Motor | ||
| Controller | Timer | TimerDischarge time adjustable range:: | 1〜99sec. |
| Interval time adjustable range:: | 1〜9999min. | ||
| 1〜9999counts | |||
| ※Please specify when ordering if you want to count control. | |||
| Abnormal output | Contact type | A Contact (NO) | |
| Contact capacity | AC250V 1.5A | ||
| Emergency Detection | Oil level pressure Oil level switch |
A Contact (NO) ON at low level | |
| Prerssure switch | BContact (NC) Operating pressure:1.7MPa OFF Reset pressure: 0.9MPa ON |
||
| Liquid crystal display | INTERVAL | display ''INT'' | |
| DISCHARGE | display ''DIS'' | ||
| ALARM |
When oil side decreases, display ''OILLEVEL ERR'' When pressure is abnormal, display ''PRESSURE ERR'' |
||
| Operating viscosity range | 68〜1800mm²/s(50Hz) | ||
| Reservoir Capacity | 1.8ℓ、3ℓ(plastic) 3ℓ、4ℓ、8ℓ(sheet metal) | ||
| Weight | 1.8ℓReservoir:3.2kg、3ℓReservoir:4kg | ||



Incorrect handling may result in death or damage.
Under certain conditions, there is a possibility of electric shock.
![]()
Be sure to connect the ground wire.
Positive Displacement Injector Valve MO2/MO2C
Junction for MO2 & MO2C valve JVPA
Oil air metering valve MIX-S
Line Filter
Puressure gauge
Tubing LineUp
Adapters SA
CN · CB · CS · TI type(Compression・Parts)
Resin reservoirs 0.8/1.8ℓ
Resin reservoirs 3ℓ
Metal reservoirs 3ℓ
Metal reservoirs 4ℓ
Metal reservoirs 8ℓ